12月1日起杭州出租车起步价上调至13元
12月1日起杭州出租车起步价上调至13元
今天下午,记者从相关部门获悉,经杭州市政府批准,杭州市发改委正式发布了巡游出租车运价调整的相关政策文件。文件确定,运价调整相关政策将从2019年12月1日起正式执行。

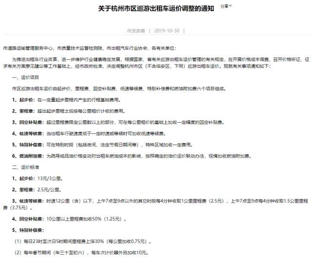
起步价调整为13元/3公里,里程费保持2.5元不变;
等候费调整为低速等候费,时速12公里(含)以下,上午7点至9点以外的其它时段每4分钟收取1公里里程费(2.5元),上午7点至9点每4分钟收取1.5公里里程费(3.75元);
回空补贴费保持不变,10公里以上里程费加收50%(1.25元);
增加特别补偿费,一是增加夜间补贴费,每日23时至次日5时期间里程费上浮30%(每公里加收0.75元);二是每年春节期间(年三十至初六),每车次计价器外另加收10元。
目前,相关政策文件已在中国杭州、杭州市发展和改革委员会和杭州市交通运输局等政府门户网站上公布。
据悉,下一步,市交通运输部门将会同市场监管部门启动出租车计价器调整工作,同时深入开展出租车行业专项整治,加强出租车行业的管理措施,不断提升出租车服务质量。






